Преди доста години си купувахме подобни набори за сглобяване, и имаше набор за 2х100 W, но променяхме нещо , сега не помня точно какво за да ги надуем до 2х150 W . За тях ни трябваха трансформатори със 2х100 волта на вторичната, ако не ме лъже паметта. Може на тоя да му ползваш кутията и предусилватела с тонкорекциите и филтрите, а да вмъкнеш крайни стъпала с полеваци, ще ти е много по-лесно да изкараш 200 - 300 W , но бая ще се оръсиш за траф. Не съм сигурен че ИЗ ще държи на такива пикови мощности. Лошото пък е че такъв траф във тая кутия няма да влезе.
Реклама
Collapse
Съобщение
Collapse
No announcement yet.
търся помощ за Усилвател "Респром Студио2"
Collapse
X
-
Ами 2х35w е, 4700мф/50в съм пъхнал вътре. омувам за още един транзистор до тез които са си вътре. Ама без да сменям трафаgalinchooo написа:Ще ти помогна да го подобриш обаче за целта първо трябва да му смениш захранването.След това да смениш 4-5 транзистора на крайното стъпало(ще ти кажа кои) и ще стане по мощен.....но незнам колко пари ще ти излезне обаче.....Колко е напрежението на вторичната 2 по колко е 25-30В нямам спомен.Мисля че кондензаторите бяха 5000мф/35в????
Коментар
-
Еее, то така не става :D Колко мощност ще извадиш, зависи от това какво захранване ще имаш, и какви транзистори, а не колко транзистори ще ползваш. Както ти казах, с по два полевака на канал и по един предусилвател, може много повече да изкараш. Има схеми и схеми. Трябват ти и ток и напрежение.deivid написа:Ами 2х35w е, 4700мф/50в съм пъхнал вътре. омувам за още един транзистор до тез които са си вътре. Ама без да сменям трафаgalinchooo написа:Ще ти помогна да го подобриш обаче за целта първо трябва да му смениш захранването.След това да смениш 4-5 транзистора на крайното стъпало(ще ти кажа кои) и ще стане по мощен.....но незнам колко пари ще ти излезне обаче.....Колко е напрежението на вторичната 2 по колко е 25-30В нямам спомен.Мисля че кондензаторите бяха 5000мф/35в????Основния закон на овчедушието е, че когато всеки си трае и се скатава, с течение на времето всички се оказват под ножа.
Коментар
-
http://www.velleman.eu/products/view/?id=360242Цена 30 лв., честотна чента 3Hz до 200kHz (-3dB)Няма начин да няма начин!

Коментар
-
С СМЯНА САМО НА КОНДЕНЗАТОРИ И ТРАНЗИСТОРИ НЕ СЕ ПОСТИГА НИЩО КОЛЕГА.Захранването трябва да ти е 2 по 30в максимум тъи като гледам че кондензаторите са ти фабрично 5000мФ/35в....За да повишиш мощноста първо трябва да смениш трансФормърса с такъв които да ти даде +/-40в и да ги държи да не кляка(около 150W).Да смениш крайните транзистори евентуално с КД503(по евтиничко да ти излезне).Хубаво е да смениш и драйверите макар че мисля че ще издържат на това напрежение(не си спомням ама маи съм ги подменял беше преди 15 години ..хихихи).Имаш едни предпазители 1,5А трябва да смениш и тях.Другият проблем който ти е.... са радиаторите.Тези радиатори няма да ти вършат работа тъй като са изчислени за фабричната мощност на усилвателя.По късно ще ти пусна схема на студио 2 с обозначения какво да смениш...но ми се струва че няма смисъл..Всичко е в парите.По мое време като се занимавах един хубав трансформатор беше около 20на лева.Сега незнам колко е.Като сметнеш и радиаторите .........??????лв..........Може да смениш радикално и самите стъпала с нови каквито ти предлагат тук колегите но главно нямаш захранване за тях(трансФормърса ти е слаб и ще кляка колкото и кондензатори да му слагаш).....FIAT BRADVA 1,6 с няколко вентила
Коментар
-
Направо да скача на импулсно захранване!На практика минаването от 35 към 100-150 вата няма да е под 100 лв.Само 1 метър радиатор е от 60 лв. нагоре. При тия цени май най-удачно ще е да се купи усилвател с желаната мощност, а Студио 2 може да си го ползва за "мозъчен фитнес" и да си го ръчка, когато няма какво да прави. Един вид хоби! :DНяма начин да няма начин!

Коментар
-
Е чак на импулсно......хихи...А и 100W малко трудно с тая схема..не че не става но доста трябва да се промени а и трафа вече трябва да е минимум 200W за радиатори да не говорим че и охлаждане ще иска.....но като цена да...отива горе долу за един хубав техникс 2ра употребаnikolovvd написа:Направо да скача на импулсно захранване!На практика минаването от 35 към 100-150 вата няма да е под 100 лв.Само 1 метър радиатор е от 60 лв. нагоре. При тия цени май най-удачно ще е да се купи усилвател с желаната мощност, а Студио 2 може да си го ползва за "мозъчен фитнес" и да си го ръчка, когато няма какво да прави. Един вид хоби! :DFIAT BRADVA 1,6 с няколко вентила
Коментар
-
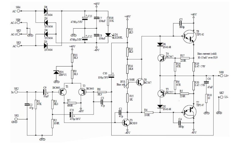
ето ти схемата на СТУДИО 2...с червено съм ти отбелязал какво трябва да се смени....Краините евентуално с КД503(наи евтино),драиверите имаха някви заместители по мощнички от рода на 2SC2362 ли бяха ще те излъжа,резистора от 10коМ сменяш на 12коМ ,KF504 ще го смениш и него(виж на пандата за някои заместител)ако не е на радиатор в момента,след смяната му задължително му сложи(има такива малки на пандата ).И гледай захранването да не превишава +/- 40в.Мисля че в тоя вариант(без да променяш схемата,това и беше максимума.......Не очаквай да стане 100W....ще качиш максимум 15на коня отгоре на твоите в най-добрия случай 20на,но имай предвид че радиаторите за крайните транзистори ще са малки.Ще държат обаче ако не усилваш много....Ако искаш да го цепиш ще се наложи да смениш и тях а за продължителна цепня ще се наложи и вентилатор за охлаждане......тва от мен по памет колкото си спомням...успех.......По добрия вариант е да не се занимаваш а да си закупиш някакъв,освен ако ти се занимава(един вид хоби)П.С.....Тримера които съм ти отбелязал в син цвят след като пуснеш системата(без да закачаш тонколона)ще занулиш изхода 0,00ВТова е много важно за да товариш крайните транзистори и да греят напразно.. и да смениш предпазителите на схемата от 1,6А на 4-5А.
FIAT BRADVA 1,6 с няколко вентила
Коментар
-
Стара е темата но няма значение.galinchooo написа: Преглед на мнениетоето ти схемата на СТУДИО 2...ще занулиш изхода 0,00ВТова е много важно за да товариш крайните транзистори и да греят напразно.. и да смениш предпазителите на схемата от 1,6А на 4-5А.
Аз съм със Студио 3 и ме интересува дали схемата е същата като на Студио 2 ?
Вързал съм му 80 ватови тонколони на Onkyo и ми се иска още малко да мога да го усилвам. Не искам модерен усилвател( не ме кефят), този си ме кефи въпреки че е на 30 години пее та се къса.
Сигурен ли си че трафа се сменя за по висока мощност?
Отзад пише 2×35w, 220V , 50 Hz, 150VAТеоритиците си лаят, голфа си върви!
Коментар
Реклама
Collapse

Коментар