колеги а тази схема сьщата ли е на 1.9 жтд 105???
Реклама
Collapse
Съобщение
Collapse
No announcement yet.
Схема на пистовия ремък?
Collapse
X
-
ако помогне на някой ас вчера също сменях ремъци и ролки моя двигател е 1.9д схемата на на ролките е същата която е показал колегата ThE_PuNiSHeR 1-ангренажен 27лв+2 ролки-65 и 62лв1-за хидравлика 6лв трапец1-за климата пистов 12лв1-за динамо и водна помпа14лв също пистовнаправиха ми 5% отстъпка и платих 176лв в магазина.Един познат ми ги смени за 50лв и се спрях до там.Несъм сменил само външната ролка но тя се сменяла като се скапе а мойта била добре.Fiat Stilo 1.9 JTD 115кс 2006г
Коментар
-
Как така? Ремъка за хидравликата, климатика, генератора(динамо) е един, а ти описваш таман три различни, а и водната помпа се върти от ангранажа, а не от ремък свързан с динамото. Я пак погледни схемата дето казваш, че е същата като твоята и помисли какво са ти сменяли.kamen_k написа:ако помогне на някой ас вчера също сменях ремъци и ролки моя двигател е 1.9д схемата на на ролките е същата която е показал колегата ThE_PuNiSHeR 1-ангренажен 27лв+2 ролки-65 и 62лв1-за хидравлика 6лв трапец1-за климата пистов 12лв1-за динамо и водна помпа14лв също пистовнаправиха ми 5% отстъпка и платих 176лв в магазина.Един познат ми ги смени за 50лв и се спрях до там.Несъм сменил само външната ролка но тя се сменяла като се скапе а мойта била добре.--Старата ръжда любов не хваща!--
156 sportwagon 1,9 jtd 115
ex Bravo 1.8;ex Ford Focus 1,8 tddi;
Коментар
-
Ами точно по схемата дето я е показал ThE_PuNiSHeR изглежда, като да са 3 ремъка...Може при 1,9д да е така....Моят отговаря на схемата, постната от Оги....с един ремък за всичко.Ex: Fiat Bravo 1,9TD100; Alfa Romeo 147 JTD; Audi A3 1.6, Audi A3 1,9TDI 131, Audi A6 3,0TDI, Alfa Romeo GT JTD, Audi A4 B7 1.9TDI
Коментар
-
Да като се замисля може и три ремъка да са по първата схема, е написах малко глупости в предния пост, ама какво да се правиGeraka написа:Ами точно по схемата дето я е показал ThE_PuNiSHeR изглежда, като да са 3 ремъка...Може при 1,9д да е така....Моят отговаря на схемата, постната от Оги....с един ремък за всичко.
--Старата ръжда любов не хваща!--
156 sportwagon 1,9 jtd 115
ex Bravo 1.8;ex Ford Focus 1,8 tddi;
Коментар
-
така ми казаха и на мен в един два магазина и се помъчиха да ме искарат СЛЯП.
утре ще се помъча да го щракна и да пусна снимките ако може да се види нещо защото е много забутано и тясно.Двигателя ми бил от стария модел който е чистия дизел.Тука вкарах малко яснота на бг. на схемата на колегата.
Fiat Stilo 1.9 JTD 115кс 2006г
Коментар
-
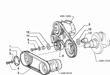
Това е схемата но първата е без клима,а втората е без хидравлика.Моята е и с двете и има още един ремък.Луда работа.Добре че тези ремъци неса скъпи.ogi28b написа:Моят добър приятел И-ПЕР-чо избълва ето това за 1.9 D (48 КВ, ~1930 куб. см). Не е като да нЕма ремъци.Fiat Stilo 1.9 JTD 115кс 2006г
Коментар
-
http://www.axm-auto.com/index2.php?b...=1Според тоя линк е 1833ммEx: Fiat Bravo 1,9TD100; Alfa Romeo 147 JTD; Audi A3 1.6, Audi A3 1,9TDI 131, Audi A6 3,0TDI, Alfa Romeo GT JTD, Audi A4 B7 1.9TDI
Коментар
Реклама
Collapse


Коментар