Здравейте на всички.След ремонт на автомобила (смених клапани) нещо АГУ-то се разбизика и работата на автомобила се промени и разхода се вдигна (двигателя е 1.6 16V 103 к. с. Ясно е, че трябва да ходя на газ анализатор, но в нашата област, просто няма читав майстор. Та вчера рових из интернет и намерих това: http://www.runel-tech.com/?p=productsMore&iProduct=5 , въпроса ми е дали с негова помощ ще мога да си настроя газовата уредба. Четох и теми за настройка с помощта на мултицет, пробвах но нищо не направих.Другото което ме интересува е на колегите с такъв мотор къде им се намират изпарителите. На мен изпарителя ми се намира ниско, точно до климатика, и дали това е правилно. Един приятел, който поставя газови ми предложи да поставя газовия клапан на самия изпарител (защото автомобила пали много трудно). В момента клапана е закачен в областта на десния амортесьор. Предложи ми също да вдигнем там и изпарителя. Ще съм благодарен на вашите мнения и препоръки.
Реклама
Collapse
Съобщение
Collapse
No announcement yet.
ЛАМБДА МОНИТОР
Collapse
X
-
Това е добре, така изпарителя се намира по близо до плочката. На мен пътя ми е много голям. Моят разход преди ремонта беше много добър, но за жалост сега не еrosstan написа:Моят изпарител се намира под акомулатора-така е сложен в Италия-нямам проблем-освен разход-15 на 100(градско) през зимата!!
Коментар
-
Re: ЛАМБДА МОНИТОР
От това което си показал по голяма щуротия няма. По принцип има смисал но това е прекалено бавно и мудно. Според мен трябва да е бързо за да се забелязва всяко отклонение от нормалното. Има една схема която аз съм я реализирал отдавна и работи перфекно *даже и сега е на колата* но в момента немога да я кача *мисля че я бях качвал някъдеmarto_gp написа:
*.
Коментар
-
Re: ЛАМБДА МОНИТОР
Аз имах в предвид този т. н. монитор дали ще може да ми послужи за настройка на АГУ-то. Най добре си е на газ анализатор и добър газаджия, който да си разбира от работата, но тъй като съм от северозападналата част на страната, никъде в района няма такъв "тандем" с добри отзиви.qnisZ написа:От това което си показал по голяма щуротия няма. По принцип има смисал но това е прекалено бавно и мудно. Според мен трябва да е бързо за да се забелязва всяко отклонение от нормалното. Има една схема която аз съм я реализирал отдавна и работи перфекно *даже и сега е на колата* но в момента немога да я кача *мисля че я бях качвал някъдеmarto_gp написа:
*.
Коментар
-
кола
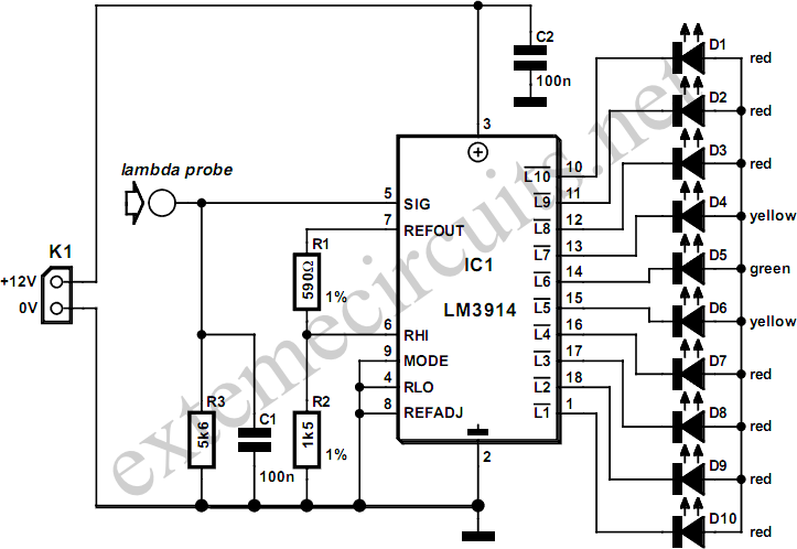
В нета има доста схеми потърси стига да можеш после и да си е настроиш като тази с по хубаво изпълнение http://www.buckeyetriumphs.org/techn.../AFMonitor.htm
Коментар
-
Този на Ключара не знам как работи. Тук съм качил две схеми който работят добре и ще ти свършат работа *и се коментира същия* за това което искаш http://www.citroen-bg.net/forum/view...p?t=20669&f=34
Коментар
Реклама
Collapse

Коментар