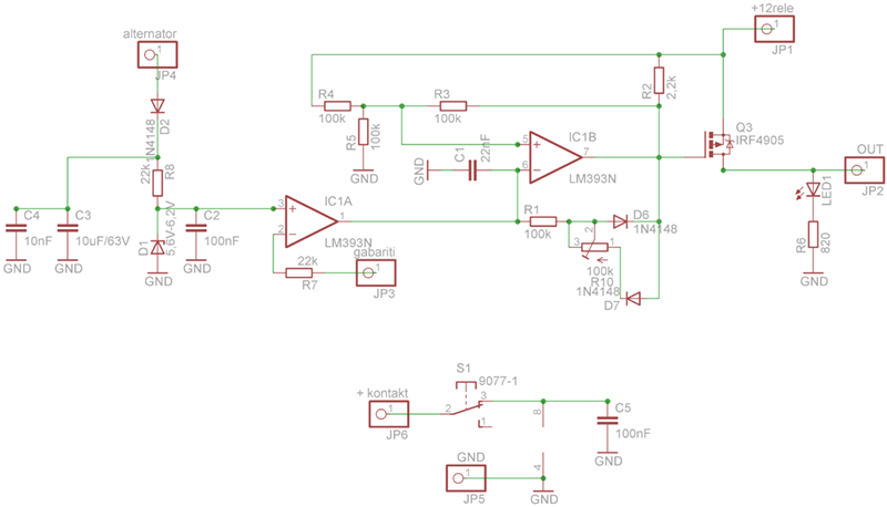
"КИФЛА" :D или Компактна Интегрирана Функционална Лампопалеща Автоматика е схема за автоматично пускане и управление на халогенни светлини /къси или дълги/ и използването им като дневни светлини с намален интензитет. Възможна е регулация на интензитета в диапазона 30-50%. Да се използва само за 50 ватови халогенни крушки и в никакъв случай със 100ватови или ксенони и ЛЕД.ЗАБРАНЯВА СЕ РАЗПРОСТРАНЕНИЕТО НА СХЕМАТА НА ДРУГИ МЕСТА ОСВЕН ТОЗИ ФОРУМ БЕЗ МОЕТО ЗНАНИЕ И СЪГЛАСИЕ. ЗАБРАНЯВА СЕ ПРОДАЖБАТА НА СХЕМАТА ИЛИ МОДУЛИ, КИТОВЕ И/ИЛИ ПЛАТКИ ПО НЕЯ БЕЗ МОЕТО ЗНАНИЕ И СЪГЛАСИЕ.Схемата не се нуждае от програмиране, изпълнява се от евтини и достъпни елементи, отличава се със схемна простота и оживява лесно. Има следните предимства, функции и особености:-не се нуждае от програмиране-няма излишни функции -автоматично пали светлините при стартиране на двигателя и изряден и работещ алтернатор-възможност за настройка на интензитета на светене на лампите в диапазона 30-50% -по никакъв начин не пречи на оригиналната инсталация-схемна простота и евтини и достъпни елементи-ниска консумация-6 точки на свързване към инсталацията :-- +kontakt - +12 волта след контакт-- GND -- маса-- +12rele - +12 волта /силово/ преди комутиращия елемент на управляваните фарове (в зависимост реле или лоста на таблото)-- OUT - изход към + на управляваните фарове след комутиращия елемент-- alternator -- връзва се към тънкия /обикновено зелен/ възбудителен кабел на алтернатора - това е сигнала за запален двигател-- gabariti -- връзва се към + след комутиращ елемент на габаритите. Това е сигнал който изключва модула при стартиране на основните светлини на автомобила.ЗАБЕЛЕЖКИ:- мощния транзистор задължително да се монтира върху достатъчно голям радиатор С ИЗОЛАЦИОННА ПОДЛОЖКА И ВТУЛКА.- преди монтиране на мощния транзистор, краката му да се укъсят примерно с крокодилче тъй като може да бъде повреден от статичното електричество или поялника.- компаратора LM393 да се монтира върху цокъл тъй като се случват дефектни бройки.- да се монтира автомобилен предпазител 7,5 или 10 ампера последователно на +12rele- да се монтира малък предпазител 0,200 ампера последователно на +12kontakt /консумацията на самата схема е под 10ма/- модула да се тества преди монтаж в автомобила- всички резистори са 0,250 вата- тримера за регулиране на интензитета R10 е 100 килоома многооборотен. Тъй като тестовете показаха че разликата в интензитета на лампите при 30% и 50% е незначителен, но температурата на транзистора силно се увеличава, бих препоръчал да се замени направо с резистор 100 килоома.- S1 - ключе за изключване на модула.ПРИНЦИП НА РАБОТА :LM393 е двоен компаратор. Едната му част използваме за генериране на правоъгълни импулси управляващи мощния П-канален мосфет (PWM или на български ШИМ). Другата му част изключва генератора /тоест модула/ когато алтернатора не работи или се включат габаритите и/или основните светлини.Схемата е максимално опростена като на места са направени компромиси - тоест може да бъде доработена, но това би било ненужно тъй като няма да се отрази на работата и.
Реклама
Collapse
Съобщение
Collapse
No announcement yet.
Елементарна схема за автоматично управление на светлини -DRL
Collapse
X
-
ППДа добавя, най-лесно е кабелите да се пуснат от таблото-габарити се взима от + на подсветката на таблото- +12 волта след контакт пак от таблото- GND - пак оттам- алтернатор - кабела след лампата за зареждане на таблотоТака остават само 2-та силови. На тях ако им размените местата, фаровете ще светнат моментално на 100% тъй като в транзистора има диод. ВНИМАВАЙТЕ!
Коментар
Реклама
Collapse



Коментар